皇冠信用网押金多少 _浙江瑞安“荒野求生”挑战赛被曝投喂选手、内定获奖者等问题 主办方回应|封面头条
怎么开皇冠信用网www.mos011.vip)是一个开放皇冠正网即时比分,的平台、平台www.hg0088.us)提供最新皇冠登录,皇冠APP下载包含新皇冠?封面新闻记者 叶海燕
捡木柴搭建庇护所、钻木取火、抓蚱蜢充饥……近期,国内几档荒野求生挑战赛频频冲上热搜,其中,也包括一档在浙江瑞安举办的东方荒野海岛求生赛皇冠信用网押金多少 。
11月12日,有多名东方荒野的退赛选手反映称,比赛存在赛事无资质、安全员配备不足、主办方私下投喂选手,以及有录音曝出内定下一期获奖人员等情况皇冠信用网押金多少 。情况到底如何?记者对此联系多方采访,展开详细调查。
有选手被私下投喂皇冠信用网押金多少 ?
录音曝工作人员内定下期获奖人员
公开信息显示,东方荒野海岛求生赛于10月1日在温州瑞安北龙岛冬瓜屿举行皇冠信用网押金多少 。其中一名辽宁大连姑娘赵铁柱拿到季军,获奖7500元。目前,比赛仍在进行,还有2名男选手在岛上。

10月1日选手登岛(图据赛事官方账号)
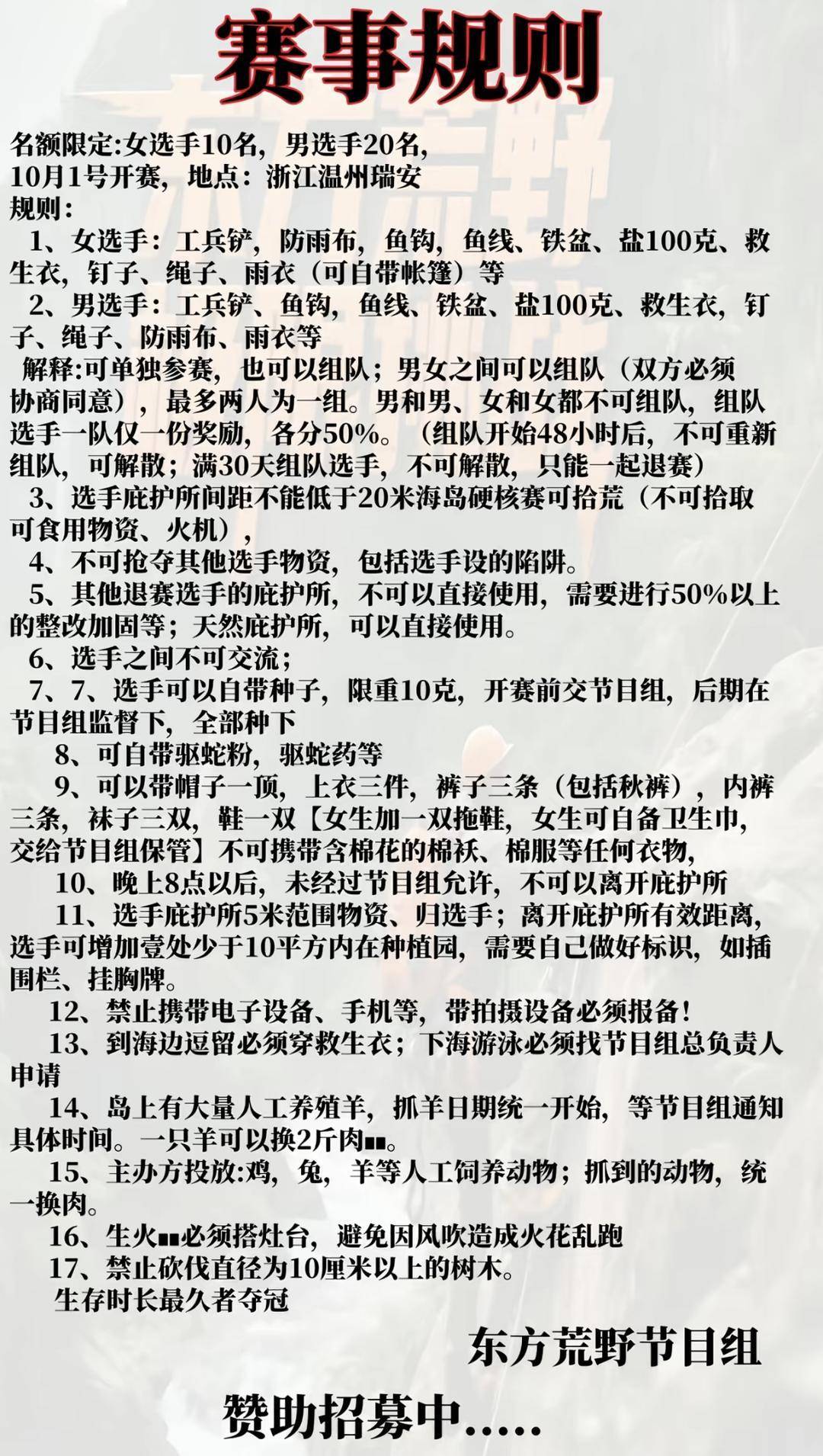
赛事设置方面,冠军可获5万元奖金,选手坚持满30天可获得6000元奖励,超出30天的部分,每天额外增加300元皇冠信用网押金多少 。根据比赛官方账号公布的赛事规则,比赛期间选手禁止拾取可食用物资,主办方在岛上投放鸡、兔、羊等人工饲养动物,选手抓到动物可换肉。

展开全文
赛事规则(图据赛事官方账号)
11月12日,2号女选手杨又串告诉记者,她于10月15日因伤退赛皇冠信用网押金多少 。“中秋节前后,我亲眼看到其他选手的庇护所有鸡蛋和月饼,这不可能是打野获得的,很明显是节目组投喂。”杨又串表示,比赛期间她遇到生理期,找工作人员领取卫生巾时,曾被投喂面包,“但我当时拒绝了,我打野获得的物资充裕,我相信自己的实力。而且这样靠投喂的话,不叫荒野求生,比赛也没有意义。”
15号选手大树介绍,比赛期间每隔几天会有物资船过来,为工作人员提供生活所需皇冠信用网押金多少 。“我搭建的庇护所位置靠近海岸,有一天我看到物资船到了后,工作人员给一位已获奖女选手投喂矿泉水。按照比赛规定,这是绝不允许的。”
大树说,因家人出车祸,11月2日他主动退赛皇冠信用网押金多少 。当天中午取回上交给主办方的手机后,晚上和另一名退赛选手流浪来找主办方工作人员徐某,并记录下一段视频和音频,内容显示夜晚几人在一处岛内的建筑内,吃饭喝酒。“里面有三名当时仍在参加比赛的选手,两男一女。吃的东西也不是打野获得的,现场还有啤酒和白酒。”
从大树提供的音频中记者听到,主办方人员徐某号召大树、流浪以及三名仍在比赛的选手,参加下一期比赛,并表示“你们五个人来参赛,肯定不会亏待你们的皇冠信用网押金多少 。下期20万元的奖金,肯定是咱们自己人的。”
13日上午,记者就大树所反映某获奖女选手比赛期间接受投喂、与工作人员吃饭喝酒的情况,私信该女选手皇冠信用网押金多少 。截至发稿时,未收到回复。
13名安全员实际仅2人皇冠信用网押金多少 ?
有女选手反映脚被烫伤后4天才送医
记者采访的5名退赛选手均反映,关于比赛的安全性,赛前主办方承诺岛上将有13名安全员,可到了10月1日上岛后,他们看到,正式的工作人员仅有负责人耿先生和工作人员徐某2人皇冠信用网押金多少 。“选手退赛后须等待主办方安排船只,无法立即下岛,在岛上给主办方当义工,否则就要交伙食费,一顿饭按50元计算。”
10月11日晚,女选手杨又串烧开水,不慎把盆踩翻,导致左脚被烫伤皇冠信用网押金多少 。“被烫伤后,特别痛,周围也没有工作人员和安全员。第二天有义工来拍摄,看到我的脚被烫伤了,就走了。第三天徐某过来,简单问了下情况,没有做任何处理。直到第四天,负责人发现我的伤情,告诉我比较严重,强制劝退了。”

杨又串受伤的左脚(图据赛事官方账号)
10月15日,主办方联系船只将她送到瑞安的医院接受治疗皇冠信用网押金多少 。杨又串提供的诊断报告显示,入院时左脚深二度烫伤,因在野外生活,身上还出现了过敏性皮炎、湿疹和丘疹性荨麻疹。“我的伤完全是因为安全员配备不足才拖了几天,并且从我受伤至今,医疗费都是我自己垫付,主办方对我的伤情没有过问过。”

杨又串的出院记录(受访人供图)
主办方回应:
没有承诺过有13名安全员
工作人员已经承认录音内容
就退赛选手们所反映的情况,记者采访了赛事总策划、负责人耿先生皇冠信用网押金多少 。耿先生介绍,比赛仍在进行中,他已于11月1日离岛,目前在舟山对接下一期比赛的场地。
关于比赛安全员配备,耿先生回应:“我从来没有承诺过有13个安全员,赛前选手单独来问我的时候,我说目前报名的安全员可能有13个,后来因为岛上环境恶劣,好几个人没有来,有的来了之后又走了皇冠信用网押金多少 。”他表示,岛上的工作人员不止他和徐某,还有一名摄影师、一名医护人员、一名主播。记者询问是否有专业的安全员时,耿先生回复“所有人都是一人兼多职”。
关于大树所提供的录音,控诉主办方投喂选手、内定下一期获奖名额皇冠信用网押金多少 。耿先生表示,“我听过录音,目前没有证据证明他们说的真实性。”约2个小时后,他又表示,“录音的事情,涉及的工作人员已经承认,目前正在调查取证是否投喂了其他人员。”对于内定获奖选手、分奖金是否知情?耿先生回复“你觉得我会把自己的钱,商量分给别人么?”
当地村干部:
荒野求生岛屿系私人承包养羊
比赛曾因选手家人报警被叫停
记者查询发现,瑞安北龙岛冬瓜屿归东山街道管辖皇冠信用网押金多少 。东山街道办事处工作人员表示,“冬瓜屿距离较远,开船过去都要1个多小时,岛上举办的荒野求生比赛我们没听说过,也不知情。具体可以问当地的村干部。”
随后,记者联系北龙村村支书蔡书记皇冠信用网押金多少 。他向记者介绍,冬瓜屿此前是个自然村,岛上居民只有几十户。2019年,被划分至北龙村管辖。近几年,岛上居民陆续迁出,无人居住。2023年,承包人沈先生与村里签下了为期三年的承包合同,承包下岛屿养羊。
对于东方荒野求生赛,蔡书记表示知道该项比赛,但与比赛主办方从未有过接触皇冠信用网押金多少 。“今年承包人说要在岛上举办比赛,口头说医生、救生员都有配备,关于赛事是否要经过相关部门的审批、许可,我大概问了一下,他说不需要。因为我也没有权力去阻止,就没有太过问了。”
他回忆,10月中旬,因一名参赛选手的家属长达十几天无法与其取得联系,于是报警皇冠信用网押金多少 。东山派出所民警找到该名参赛选手后,带离冬瓜屿,并叫停比赛。“20多天前,承包人告诉我岛上没有比赛选手了,只有四五个人在上面抓羊。”
选手大树称,他于10月下旬也得知比赛被叫停的消息皇冠信用网押金多少 。“我听负责人说的,当时他考虑让大家退赛,但后面比赛仍在照常进行。”而对于比赛中途被警方叫停,耿先生则表示,“我没有收到通知”。

11月11日皇冠信用网押金多少 ,主办方视频显示,22号选手幽灵仍在参赛
记者就相关情况致电东山派出所,接线民警以不便透露案情为由拒绝采访皇冠信用网押金多少 。
岛屿承包人:
与主办方是合作关系
比赛没有经过备案许可
东方荒野海岛求生赛官方账号的认证信息显示,主办机构为河南某泷网络科技有限公司皇冠信用网押金多少 。那么,该比赛是否经过相关部门的备案或许可?
耿先生称,“这种赛事,不需要文旅备案皇冠信用网押金多少 。相关的备案许可,岛屿承包人说他来办理,我把执行方案、安全预案都提前发给他了。”关于和沈先生的关系,他表示,“我们同属于赛事方,分工不同。”
而承包人沈先生否认了他的说法,“我不是赛事方,和他们就是一个简单的合作关系,他们上岛我也没收钱,想着大家互惠互利,他们搞比赛,顺带着能把我的岛宣传一下皇冠信用网押金多少 。”
沈先生说,赛前与主办方签署了安全承诺协议,关于赛事的一切安全事宜都由主办方负责,他有时帮忙用船运送选手上下岛皇冠信用网押金多少 。而比赛的举办,仅告知了村干部,并未获得政府部门的许可或备案。
(文中杨又串、大树、流浪均为选手比赛绰号)
猜你喜欢
- 3天前皇冠信用最新地址_库里35分伦纳德21+7 勇士逆转快船将与太阳争季后赛名额
- 7天前怎么申请皇冠信用网代理_导弹“锁定”,部署无人机,伊朗公布驱离美国军舰视频:两艘美国军舰选择立即撤退,距离其被彻底摧毁“仅差数分钟”
- 7天前皇冠信用网账号_北京国安1比2不敌成都蓉城:战术解析与球员动态深度剖析
- 2周前皇冠信用网最新地址_太猖狂!事发上海迪士尼,28人全部被抓!
- 2周前皇冠信用网代理如何注册_特朗普遗憾自己不是“国王” “想在白宫建个宴会厅都建不了”
- 2周前皇冠信用出租_外交部发言人就美国领导人关于伊朗战事的最新讲话答记者问
- 3周前正版皇冠信用网代理_中方邻国政坛“变天”!访华归来的蒙古议长,直接接任总理
- 3周前mos011皇冠官网网址_九旬老人将900多万元积蓄交给儿子,发现钱被花了后起诉要求归还,法院怎么判?
- 3周前皇冠信用网平台_中共中央批准:黄祎同志任云南省委委员、常委和省纪委书记
- 3周前皇冠信用网怎么代理_半场战报-韦世豪破僵局王钰栋徐彬染黄 国足1-0领先库拉索
- 3周前皇冠信用网申请条件_“宠物冥币”成宠物经济新赛道:有商家推239.8元“狗狗风光大葬”祭祀品套餐,内含纸扎仆人及伴宠,还有商家称可提供代烧服务
- 4周前皇冠信用网登123出租_于东来:30岁开始吃药,CT拍了上百次,身体出什么问题都不足为奇,哪天说没就没了
- 4周前皇冠信用网登123出租_河南一女店主被曝用牙咬开整排冻烤肠后,直接放到烤肠机上准备售卖,目击者直呼“恶心”,当地市场监督管理所:已到店内核实,正调查处理
- 4周前皇冠信用网在哪里开通_日媒称高市早苗凭“魅力与克制”避免激怒特朗普;日本网友:夸张表情让我感到羞愧,现在是阿谀奉承的时候吗?为何要如此卑躬屈膝?
- 4周前皇冠登3管理出租_上海一女子与丈夫视频时发生争吵情绪失控,留下诀别的话突然断联!随后被发现漂浮在河中一动不动,民警狂奔跳水救援,目前该女子已无大碍
- 4周前皇冠信用网哪里申请_众人拾柴火焰高!5人得分上双,山东高速轻取天津,止住连败
- 1个月前皇冠信用网APP下载_路虎1分钟8次别停奔驰致追尾,举报路虎男子称遭电话轰炸“早上7点敲我家门,下午1点都没走”,警方通报:已刑事立案
- 1个月前皇冠信用网_日本物价全线失控,这回高市早苗扛不住了,开启了“割肉救命”之路!
- 1个月前皇冠登1登2登3代理 _以军刺杀拉里贾尼,以军总参谋长扎米尔此前称夜间行动取得重大战果,有可能影响战役成果和以军任务;据称伊朗巴斯基民兵指挥官也是目标
- 1个月前足球比赛外围买球网站 _原中央委员蒋超良被逮捕!蒋家三兄弟全部涉案
- 1个月前皇冠信用盘代理注册 _伊朗军方发言人嘲讽特朗普:“‘史诗怒火’?不如叫‘史诗怂货’”
- 1个月前皇冠信用盘可以占几成 _伊朗:没一个伊斯兰国家真正帮过
- 1个月前网上买球怎么买 _库尼亚:我求卡塞米罗让他别只跟我踢一年,留下来再跟我踢一年
- 1个月前皇冠登1登2登3代理 _中越举行外交、国防、公安“3+3”战略对话机制首次部长级会议


网友评论
QuickQ
回复突然觉得楼主说的很有道理,赞一个!https://www.quickq9.com